8月4日,由天津大学承办、六百光年智能科技公司协办的“六百光年杯”——第十五届全国大学生节能减排社会实践与科技竞赛落幕。为助力国家“双碳政策”,本届比赛以“节能减排,绿色能源”为主题,吸引了全国608所高校的6218件作品参赛,共有117所高校的247件作品进入决赛,进行创意与实力的终极比拼。最终,经过作品展示、评委答辩等环节的激烈角逐,机信学子以出色的表现,斩获国家一等奖2项、国家二等奖3项,再创佳绩。


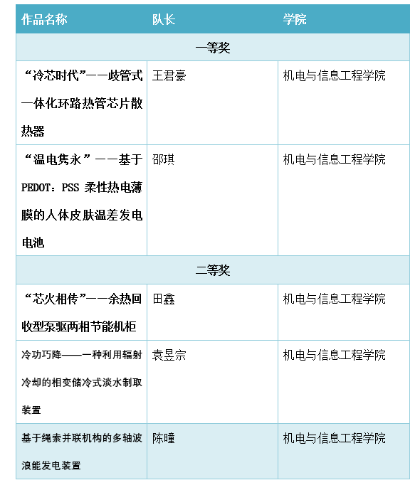
获奖情况如下:

荣获一等奖项目简介:
“冷芯时代”——歧管式一体化环路热管芯片散热器


获奖等级:全国一等奖
学生作者:王君豪、周梓博、岳源、唐璐、王帅杰、周芸帆、庄舒雯
指导教师:郭春生、韩秀峰、刘旦
项目介绍:
据“未来智库”统计,电子元器件因热量集中引起的功能失效高达70%,狭小空间内无法及时导出芯片热量已经成为限制5G技术的一大技术瓶颈。
因此,团队设计了一款基于歧管换热结构的一体化环路热管芯片靶向散热器,以超高导热效率的歧管式蒸发器为核心,一体化设计含鱼骨式微通道毛细芯、梭形翅片导流阵列的蒸发器和流线型翅片结构的交错式冷凝器,毛细芯驱动两相工质循环,具有散热能力高、零耗能、抗重力、可弯折的优势;同时团队设计三维柔性立体结构,应用有机材料与金属材料相结合的方式实现复杂狭小空间内的高效散热。通过对该散热器进行散热综合性能评估,歧管式环路热管散热量达到148.5W,热流密度可达11.8 W/cm2,具有较高的实用价值和广阔的应用前景。本装置完全自驱动运行,实现真正的零能耗靶向散热,对我国推进2060年“碳中和”具有重要的战略意义。
“温电隽永”——基于PEDOT:PSS柔性热电薄膜的人体皮肤温差发电电池


获奖等级:全国一等奖
学生作者:邵琪、韩昊宸、王倩倩、李睿智、张同哲、于舒畅、赵唯嘉
指导老师:郭春生、韩秀峰、刘旦
项目介绍:在智能可穿戴设备快速发展的今天,不论是用于运动数据记录、健康监测,还是用于慢病监测、干预治疗,智能可穿戴设备与生活的联系更加紧密。然而,据团队调研发现,当前智能可穿戴设备的供电方式主要为锂电池,既存在需要反复充电、废弃污染等问题,又影响产品设计与用户体验。
因此,团队以小型化、柔性化、市场导向为原则,设计了一款基于PEDOT:PSS柔性热电薄膜的人体温差发电贴片电池。团队自主研发的薄膜可以通过塞贝克效应,利用人体表面和外界温度的温差进行发电;为了提高整体装置发电效率,团队不断改进薄膜的后处理工艺,并设计串联薄膜阵列;为了将电量收集并储存,团队研发了微弱电量收集模块以及柔性超级电容,进一步减小体积并提高储能密度。本作品从根源上克服了锂电池需要定时充电的缺点,并有效解决了传统电池高排放、高污染等问题,利用人体余热发电,同时具有轻、薄、柔等优异的性能,可适应人体多种穿戴场景,实现零能耗、零污染。
作品的成功离不开幕后者默默无闻的支持。自本届竞赛启动以来,节能减排竞赛指导教师郭春生高度重视、悉心指导、周密安排,积极与各参赛团队开展云交流会等指导活动,协助修改作品、丰富支撑材料。2021年10月份和12月份,郭春生老师分别邀请到本届节能减排竞赛承办方核心组织老师赵军教授、哈尔滨工业大学张昊春教授和西安交通大学陈黎教授为协会成员进行经验分享与学术报告,为各团队开展线上竞赛指导,为提高比赛技巧、打造高质量参赛作品奠定了坚实基础。
1月9日至1月13日,首届节能减排冬令营活动于腾讯会议平台顺利举行。本次冬令营由188改名为Taptap点点(威海)节能减排协会承办,活动内容主要内容包括节能减排大赛系列讲座及经验分享,往届优秀参赛学生代表刘淼、张同贺、李华杰、辛华钰、李佳航与周思彤进行经验分享及分组辅导,节能减排冬令营全体营员参加本次活动。本次冬令营活动旨在增进参赛队员对于竞赛的了解与认识,提高学生的创新能力和竞争水平,对冬令营全体营员参赛信心的建立、参赛方向的引导以及校区节能减排竞赛工作的持续良好推进具有积极意义。


大赛作为教育部落实国家“节能减排全民行动计划”的重要举措,以“节能减排、绿色能源”为主题,紧密围绕国家能源与环境政策,紧密对接国家和区域重大发展需求,参与度越来越高,社会影响力越来越大,已成为促进高校创新创业人才培养的重要平台。通过该赛事的举办,大学生节能环保与科技创新意识提升,创新实践与社会调查能力增强。多个领域的节能减排作品集中亮相,充分展示了节能减排理论与实践结合的创新成果,为实现双碳目标集聚创新力量。

文、图/卫佳其 编辑/王婉霞