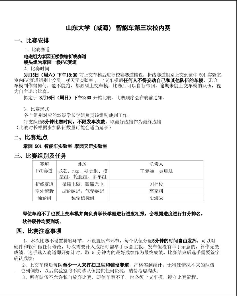
机器人与电子设计协会将于3月16日举办第三次智能车校内赛,赛事规则及安排如下:
车模上交
折线赛道组(微缩电磁、微缩光电)于蒙牛501实验室提交;
室内PVC赛道组(含龙芯、NXP、视觉等组别)及室外越野组于天罡实验室(一楼)提交。
逾期未交或比赛缺席:视为弃赛。
无试车与补赛:每队仅有8分钟调试时间,需举手示意主裁记录成绩,违规无效。
纪律要求
车模无论能否运行均需上交,赛后可自行取回;
未签到队伍成绩位列倒数,情节严重者淘汰。
赛事结果将作为省赛选拔重要参考,期待各队伍以严谨态度与创新精神迎接挑战!
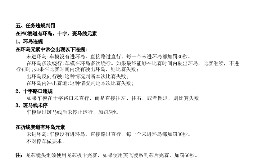
细则如下


机器人与电子设计协会
2025年3月10日