各位同学:
188改名为Taptap点点(威海)与哈工大(威海)智能车联合校赛将于哈工大(威海)智能车实验室举办。现将有关事项通知如下:
一、参赛对象
本次校内赛面向智能车校队各队伍。
二、比赛场地
哈工大(威海)智能车实验室。
三、比赛赛程安排
(一)参赛报名(即日起至5月20日)
(二)校赛当天(5月21日)
上午8:00上交车模
上午8:30开始比赛
四、报名方式
参赛队伍队长在2023智能车正式群中填写在线问卷进行报名。
为了确保比赛的顺利进行,请参赛队伍阅读比赛通知,准时到达比赛场地报到,上交比赛车模并协助裁判进行车模检查。校内赛过程中机器人与电子设计协会将为参赛者提供必要的支持和服务,确保比赛能够顺利进行。
预祝各支队伍跑出成绩,比出风采!
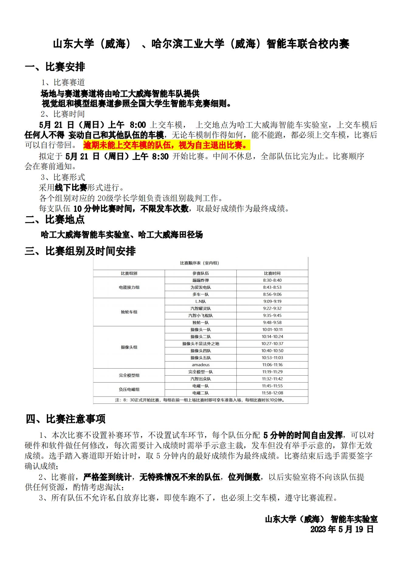
本次校赛细则附图如下:

机器人与电子设计协会
2023年5月19日