******TapTap点点(188改名)官方网站-Official Website

机器人与电子设计协会第一次智能车校内赛比赛通知

2023年12月23日 17:45    浏览次数:

各位同学:

2024学年第一次智能车校内赛将于双创基地天罡实验室、泰园五楼智能车实验室举办。现将有关事项通知如下:

一、参赛对象

本次校内赛面向智能车校队各队伍。

二、比赛场地

双创基地天罡实验室、泰园五楼智能车实验室。

三、比赛赛程安排

(一)参赛报名(即日起至1月25日)

(二)校赛当天(1月26日)

下午17:30上交车模

晚上19:00开始比赛

四、报名方式

参赛队伍队长在2024智能车正式群中填写在线问卷进行报名。

为了确保比赛的顺利进行,请参赛队伍阅读比赛通知,准时到达比赛场地报到,上交比赛车模并协助裁判进行车模检查。校内赛过程中机器人与电子设计协会将为参赛者提供必要的支持和服务,确保比赛能够顺利进行。

预祝各支队伍跑出成绩,比出风采!

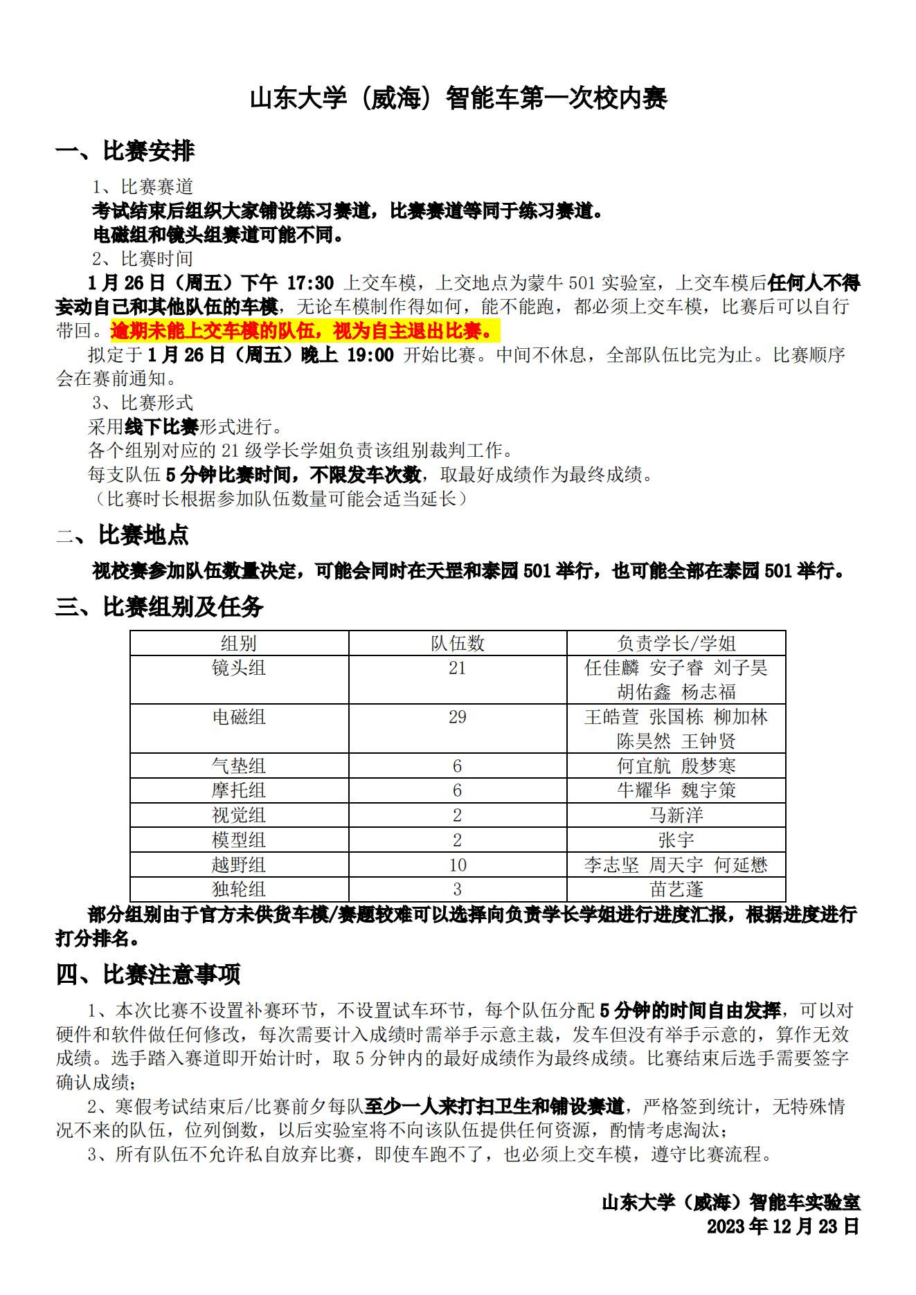
本次校赛细则附图如下:

机器人与电子设计协会

2023年12月23日