******TapTap点点(188改名)官方网站-Official Website

共达电声股份有限公司校园招聘

2022年10月13日 21:13    浏览次数:

【公司简介】

·单位性质:企业

·邮编:266200

· 共达电声股份有限公司(简称“共达电声”,股票代码002655)是一家“专注声学,为客户开发、设计、提供整体电声解决方案”的国家级高新技术企业。2001年成立,2012年深交所上市,专业研发、生产、销售微型电声、智能声学元器件、组件、模组等产品,广泛应用于移动通讯设备及其周边产品、笔记本电脑、平板电视、个人数码产品、汽车电子等消费类电子产品领域,现有员工三千余人,市值超过40亿元,声学器件产品在全球综合排名第五,国内第三。共达电声与众多国际知名客户建立了长期战略合作关系,在电声业界拥有较高的市场知名度和美誉度,并且是华为、小米、思科、亚马逊等公司智能电声元器件供应商。

公司地点

山东省潍坊市坊子新区凤山路68号

【宣讲时间】

2022-10-13 14:30-17:30

【宣讲方式】

线下宣讲

【宣讲地点】

场地: 威海校区文馨苑四楼405就业宣讲厅1

岗位

研发、机械、工艺、品质、软件、硬件、测试等研发技术岗及供应链、生管、市场、内勤等管理岗双通道发展。

专业

机械、电子、通信、测控、物理、信号、电气、自动化、新能源、材料、计算机、软件、国贸、英语等,本、硕都有需求

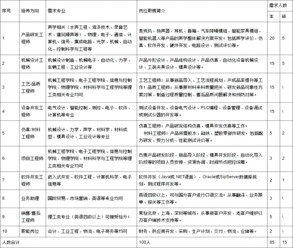
共达电声股份有限公司岗位需求

企业亮点

1、厂区有餐厅、公寓、球场、超市等,配备WIFI、空调、暖气、独立卫浴、热水器等生活设施。

2、缴纳五险一金,定期组织晚会、旅游、聚餐、球赛等团建活动。

3、激励奖金丰厚,如:年终奖、科技创新奖、创意功夫奖、项目奖、突出贡献奖、优秀员工奖等。

4、发展平台广阔,晋升空间大,管理、技术双通道晋升。

公司官网

http://www.gettopacoustic.com

【招聘截止日期】

2023.12.31

【简历投递】

邮箱:gongdazhaopin@gettopacoustic.com

HR微信157-1536-6989

微信简历递投要求:以学校、专业、姓名、应聘岗位命名

【公司招聘信息】

https://jobcareer.sdu.edu.cn/eweb/jygl/index.so?modcode=jygl_xjhxxck&subsyscode=zpfw&rklx=jyw&type=ssoXnzpView&id=CmoLtzkvD9kZVcBJdSiuJw

联系方式

186-6069-7237张经理

【企业电话】

0536-2283666-507/919/582