为深入学习贯彻党的十九届六中全会精神,加强入党积极分子对全会精神的理解,推进党史学习教育走深走实,本科生第二党支部与本科生第四党支部联合举办“党的十九届六中全会精神”思维导图评比大赛。

思维导图展示1

思维导图展示2
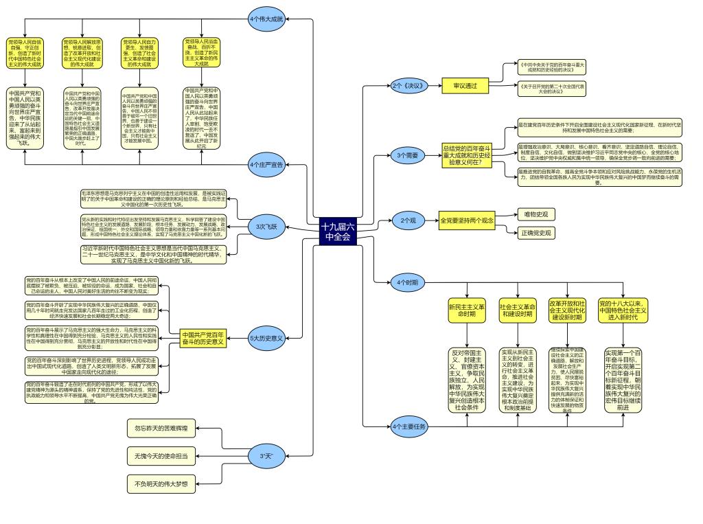
通过集体学习、分组学习党的十九届六中全会精神后,12月1日至12月7日,各入党积极分子利用WPS、Process on等工具以思维导图的形式展现所学知识。思维导图逻辑清晰,用点、线、块展现了党的十九届六中全会的主题内容,让同学们直观感受到党的十九届六中全会为党带领人民创造新的历史伟业指明了前进方向。思维导图制作完成后,入党积极分子以党支部为单位进行讨论与交流,在修改与反思中进一步领会全会精神。
经评审,共评选出一等奖2名、二等奖3名、三等奖5名、优秀奖11名,此次活动创新学习形式,充分调动了支部成员的积极性,激发了积极分子主动学习党的先进思想的动力,提高了个人思想觉悟及政治素养。
文/陈香君 图/刘一涵 编辑/李倩